최근 저전력 설계에 대한 연구가 집중적으로 진행됨에 따라 대기 전력 소비가 점차 줄어들었다. 그러나 원격으로 제어되는 가전 기기의 수가 증가하고 있어 총 대기 전력은 계속해서 증가할 것으로 전망된다. 이와 관련, STMicroelectronics는 일반적인 사용조건에서 대기 전력을 두 배로 줄이고, 어두운 상태에서 대기 전력을 ‘제로’(100nA)에 가깝게 줄인 새로운 원격 제어 시스템을 제안한 후, 이를 구현해 실험했다.
경제 불황과 에너지 위기가 심화되면서 에너지 소비를 최대한 줄여야 할 필요성이 더욱 커지고 있다. 에너지 소비를 줄이기 위한 주요 과제 중 하나는 전자 제품의 대기 전력 소비를 줄이는 것이다. 최근 들어 대기 전력을 줄이기 위해 지속적으로 많은 연구 개발이 이루어지고 있지만, 전자 제품의 수가 엄청나게 증가함에 따라 여전히 무시할 수 없는 숙제로 남아 있는 상황이다.
여기서는 이러한 문제를 해결하기 위해 광학 에너지에서 전기 에너지로의 변환을 기반으로 하는 새로운 기술을 소개한다. 이 솔루션은 대기 상태를 넘어, 실제로 꺼져 있는 가전까지 적용된다. 여기서 소개할 STZW500L1은 혁신적인 IC로, 특별히 설계된 광학/전기 에너지(Optical to Electrical) 트랜스듀서이며 최대 8m 거리에서 기존의 모든 전원 공급 장치를 지원한다. 흥미로운 점은 이 결과가 기존의 적외선(IR) 리모컨을 광전력 송신기로 사용해 얻어졌다는 것이다. 완성된 워킹 프로토타입의 실험 결과도 소개한다.
다수의 전자제품들이 원격으로 제어되고 있으며 매우 낮은 전력 소모로 대기 모드를 유지한다. 대기 모드 상태에서는 MCU와 무선 프론트-엔드(IR, RF 등)에 전원을 공급하는 전력 관리 부품들을 제외한 대부분의 회로가 꺼져 있다. 때문에 시스템이 웨이크업 신호를 수신하기 위한 준비 상태를 유지하기 위해 약간의 에너지가 소모된다.
일반적으로 이와 같은 대기 조건에서 기기 한 개의 전력 소모는 별로 심하지 않지만(보통 300mW에서 몇 와트 범위), 대기 상태에 있는 수많은 기기들이 소모하는 전력은 무시할 수 없다. 구체적으로, 전력 관리 부품들은 항상 온 상태이므로 그 효율성이 신중하게 고려되어야 한다. 현재는 회로 단계에서 세심하게 설계해 효율성을 계속 개선시키는 경향이다.
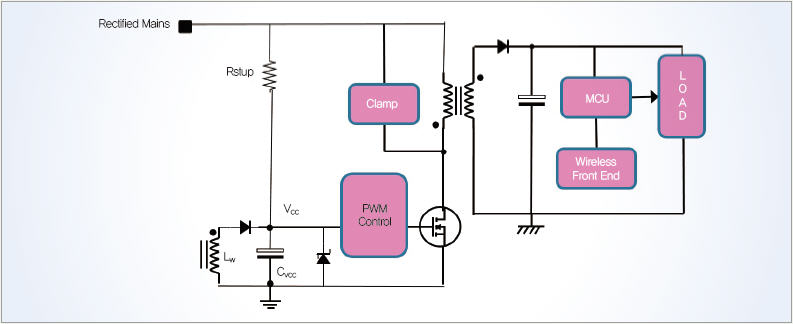
다만 문제는 고부하(High Load)와 경부하(Light Load)에서 모두 최적의 효율성을 갖는 전력 관리 구조를 설계하는 것이 어렵다는 점이다. 최신 접근 방법은 각기 다른 두 개의 전력관리 장치를 사용하는 것이다(그림 1). 즉, 주 전원공급장치(Main Power Supply ; MPSU)는 특히 고부하에서 효율적이도록 설계되었고, 저전원공급장치(Low Power Supply ; LPSU)는 매우 낮은 부하에서도 효율적이도록 최적화되어 있다.

▲ 그림 1. 첨단 솔루션의 블록 다이어그램
이와 같은 솔루션은 전체적인 효율성을 향상시켰지만, BOM(Bill of Mate-rial) 측면에서 비용 부담이 커졌으며 실제로 문제를 완전히 해결하지는 못했다. 여기서는 (ST마이크로일렉트로닉스가 특별히 설계한) 새로운 고전압 광/전기 에너지 트랜스듀서인 STZW500L1을 사용한 아키텍처를 살펴본다. 이 회로는 일반적인 IR 리모컨으로 대기 상태에 있는 전자 응용기기를 켜는 데 사용된다.
시스템의 개념
근본적인 아이디어는 소량의 광학 에너지를 모든 전자 제품을 켤 수 있는 충분한 양의 전기 에너지로 변환하는 것이다.[1], [2] 문제는 기존의 IR 리모컨이 에너지를 공급할 목적이 아니었기 때문에 제공되는 광학 에너지가 그다지 높지 않다는 것이다. 이러한 이유로, 트랜스듀서는 고전압이면서 매우 효율적이고 신중하게 설계되어야 한다.
또한, 트랜스듀서의 누설전류 소비는 설계에서 가장 유의해야 할 주요 파라미터 중 하나다. 이 성능은 주변의 조명 조건과 기기의 사용 방식에 따라 크게 달라진다. 사무실 환경과 같은 일반적인 경우에는 누설전류 소비가 몇 마이크로암페어(㎂) 정도로 낮지만, 어두운 조건에서는 누설전류 소비가 몇 나노암페어(nA) 단위이다. 이 새로운 접근법의 또 다른 문제점은 모든 환경에서 항상 존재하는 적외선 노이즈를 제거해야 한다는 것이다. 불필요한 스타트를 방지해야 하기 때문이다.
빛 노이즈(Light Noise)는 정적 성분과 동적 성분이 있기 때문에, 둘 다 적절하게 제거하는 것이 관건이다. 정적 적외선 노이즈는 DC 블록 커패시터 C1(그림 2)에 의해 제거되는 반면, 동적 성분은 스타트업(Start-up) 시 고전압 트랜스듀서에 의해 직접 구동되는 디지털 디코더를 이용해 제거한다(그림 2). 이 디지털 디코더는 스타트업 버스트(Start-up Burst)에 내장된 코드가 승인된 경우에만 전기 제품을 켤 수 있다. 이와 같은 방식으로 견고하고 안전한 턴 온이 이루어진다. 코드가 승인되지 않은 경우에는 전원(Mains)에서의 누설전류 소비만 남기고 디지털 디코더가 시스템을 완전히 턴 오프 상태로 유지한다.

▲ 그림 2. 대기 모드에서 제로 파워 소모 시스템의 개념
일반 SMPS 내의 STZW500L1
여기서는 이러한 아키텍처가 일반 스위칭 전원 공급 장치에 어떻게 통합될 수 있는지 알아본다.
그림 3은 일반적인 스위칭 전원 공급 장치이다.[3] 이 회로에서는 PWM 컨트롤러가 VCC 입력을 통해 바이어스된다. 저항 Rstup과 제너 다이오드 DZ1은 PWM 컨트롤러 구동에 적합한 전압(약 10∼15V)을 제공한다.

▲ 그림 3. 일반 SMPS 아키텍처
스타트업 회로는 스타트업에만 필요하며 시스템이 실행 중일 때는 더 이상 사용되지 않는다. PWM 컨트롤러는 전용 권선형 변압기 Lw를 통해 전원을 항상 공급받는다. 저항 Rstup이 없을 경우, 기계식 또는 광학식 스위치 중 하나가 대신해서 시스템을 원격으로 제어하지 않으면 전원공급장치는 동작하지 않을 것이다.
그림 4는 스타트업용으로 STZW500L1을 사용한 혁신적인 회로 아키텍처이다. ST 트랜스듀서를 사용하면, 플러그가 꽂혀 있는 동안 시스템이 켜져 있을 때 기본적으로 누설 전류 외에는 전력 소모가 전혀 없다. 리모컨이 전송한 에너지는 전기에너지로 변환되고, 확인된 전류가 PWM 컨트롤러의 스타트업 임계치에 도달할 때까지 IR 버스트에 반응해 커패시터 Cvcc에 저장된다.

▲ 그림 4. 대기 모드에서 전력 소모 없는 SMPS 아키텍처
갑작스러운 노이즈와 스파이크 등을 견딜 수 있는 견고한 회로를 얻기 위해, IC는 Cvcc를 통한 전압이 여러 단계에 걸쳐 PWM 컨트롤러의 임계 전압에 도달하도록 설계됐으므로 그 파형은 사다리꼴이다(그림 4, 그림 7).
또한 PWM 컨트롤러는 디지털 디코더가 스타트업 버스트에 내장된 코드를 승인한 경우에만 시작할 수 있다. 단지 이 시점에서는, 전원공급장치가 전용 권선형 변압기 Lw를 통해 자가 바이어스(Self-bias)된다. 플러그가 여전히 연결되어 있는데도 시스템이 꺼진 경우, 전력을 소비하지 않고 광학에너지를 사용해 원격으로 시스템을 켤 수 있다. 이 아키텍처와 관련하여 주목할 만한 점은 BOM 비용과 회로 복잡도를 낮춰 더 이상 보조 전원이 필요 없다는 것이다.
기계식 릴레이를 갖춘 STZW500L1
이 애플리케이션(그림 5)의 취지는 릴레이(RLY1)를 직접 구동하는 것이다. 시스템이 꺼져 있을 때는 전자 제품에 전력을 공급하는 릴레이가 열려 있기 때문에, 전원(Mains)의 전력 소모가 전혀 없다.

▲ 그림 5. 대기 모드에서 전력 소모 없는 원격 릴레이 구동 회로
시스템을 켜려면, 광학 에너지가 전기 에너지로 변환되어 디지털 디코더로 공급된다. 내장된 코드를 인식하면 릴레이 코일을 구동하는 트랜지스터를 켠다. IR 버스트가 종료되면, 트랜지스터는 더 이상 릴레이를 구동하지 않고 스위치는 다시 개방된다. 그러므로, 릴레이 단락을 유지하기 위해서는 일부 부가 회로를 추가해야 한다.
두 가지의 다른 솔루션이 가능하다. 하나는 스텝형 또는 래치형 릴레이를 사용하거나 전원에서 디지털 디코더로 적절한 자가 바이어스 전압을 공급하는 것이다. 후자의 경우, 릴레이를 전환하기 위한 에너지는 여전히 광학 버스트에 의해 제공되는 반면, 릴레이 단락을 유지하는 에너지는 전원에서 공급된다. 스텝형 또는 래치형 릴레이의 경우, 단락을 유지하는 데 어떤 에너지도 필요 없다.
실험 데이터
STZW500L1 고전압 광학 스타트업 기반의 SMPS를 탑재한 보드 시제품이 개발됐다(그림 6). 기판의 회로는 그림 4와 같은 구조에 기반을 두고 있다.

▲ 그림 6. 보드 시제품
그림 7에 나타난 바와 같이, IR 버스트가 없으면 회로에 전원이 공급되지 않는다. 여러 번의 IR 버스트 후 VCC 노드는 에너지를 얻게 되고, 이 전압은 디지털 디코더에 전원을 공급할 만큼 충분히 증가한다. 코드가 감지된 다음에는 PWM_ENAB가 상승하고, 전력 관리는 변압기의 2차 권선에서 자가 공급된다. IR 버스트(스타트업 시퀀스)가 종료되면, 시스템은 계속해서 작동한다.

▲ 그림 7. 실험 결과
보드 시제품의 실험 결과는 기존 IR 리모컨이 광학적 도움 없이 어떤 주변 조명 조건에서도 최대 2.5m 거리에서 보드를 켤 수 있다는 것을 보여준다. 광학 에너지 전달을 향상시키는 프레넬 렌즈(직경 1cm)를 사용함에 따라 도달 거리가 최대 8미터까지 향상됐다.
시스템 정지 시, 전력 소비는 STZW500L1의 누설전류로 제한된다. 그림 8과 같이, 이 전류 소비는 주변 조명 조건에 크게 의존한다. 예컨대 아주 어두운 조건에서는 100nA 정도로 낮고, 사무실 환경에서는 약 4㎂, 직사광선(일어날 것 같지 않은 최악의 시나리오) 아래에서는 최대 100mA까지 상승한다. 후자의 경우, 전류 소비는 더 이상 무시할 수 없으며 광학 트랜스듀서의 초기 포화라는 유일한 부작용을 지닌 설계로 인해 원하는 값으로 제한될 수 있다.
어두운 조건의 최상의 시나리오에서, 제안된 시스템은 기존의 시스템보다 네 배 더 나은 성능을 보여주었다. 전력 소비를 비교하면, 사무실 환경과 같은 일반적인 경우 두 배 더 나은 결과가 나왔지만, 직사광선 아래에서는 최악의 결과가 나왔다.
그림 8은 빛 노출 실험을 위해 여름(2014년 6월)에 24시간 동안 남향 창가에 놓아둔 기판의 시간 대비 누설 손실을 나타낸 것이다. 누설로 인해 최대 전력 소비는 정오(직사광선)에 70mW이며, 18mW의 평균 ‘대기’ 전력을 소비하는 밤에는 1.4mW가 되었다.

▲ 그림 8. 실험실에서 24시간 동안의 전력 소비 추이

Natale Aiello _ STMicroelectronics
Roberto La Rosa _ STMicroelectronics
Giulio Zoppi _ STMicroelectronics















































