[첨단 헬로티]

▲자료: UM2
전원 어댑터의 사용은 휴대용 기기 분야에서 심각한 문제였다. 전원 어댑터의 크기와 효율성 수준, 출력 부족 문제는 지원하는 기기의 폼팩터 크기를 줄이는 데 방해가 돼 이동성을 저하시켰다.
현재 USB PD는 단일 케이블을 통해 데이터와 함께 최대 100W의 전력을 공급한다. 이러한 편리함 덕분에 USB PD는 중소형 휴대용 기기의 충전 방식으로 선호되고 있다. 그러나 최근 수요가 증가하는 급속 충전에 있어서는 비효율적이며 비용이 많이 들고 이동성이 떨어진다. 또한 보다 높은 전력에서 다양한 출력 전압을 제공해야 한다는 점은 USB PD 구현을 어렵게 한다.
질화갈륨(GaN) 전원 기기와 같은 와이드 밴드갭(WBG) 반도체를 사용하는 것은 어댑터 효율을 개선하고 크기를 줄일 수 있는 한 가지 잠재적 방법이지만, 이는 업계에서는 새로이 떠오르는 기술로 실제 적용하기에 비교적 비용이 많이 드는 편이다. 따라서 이에 대한 대안으로, 액티브 클램프 플라이백(Active Clamp Fly-back)과 같은 토폴로지 개선은 Super Junction MOSFET과 같은 검증된 기술을 그대로 활용하면서 어댑터 설계 기술을 계속해서 발전시킬 수 있도록 지원한다.
우리는 스마트폰, 노트북, 태블릿, 건강 모니터링용 웨어러블 기기, 그 외 다른 애플리케이션 등 많은 기기를 휴대하는 모바일화 되어가는 세상에 살고 있다. 제조사들은 향상된 기능, 더 작은 사이즈, 한층 용이한 휴대성을 요구하는 고객 수요에 부응하기 위한 연구 개발에 상당한 금액을 투자해왔다.
여행을 다니다 보면 제조사들이 기기 소형화에 있어 많은 발전을 이뤘지만, 정작 중요한 전원 어댑터와 충전기는 발전이 더디고 크기도 아직 다소 크다는 점을 알 수 있다. 또한 기기 별로 다른 전압과 커넥터 요구사항에 맞게 여러 충전기를 가지고 다녀야 할 때에는 이러한 문제는 특히 두드러진다.
휴대해야 하는 충전기 수를 줄이고, 매년 버려지는 수많은 충전기로 인해 발생하는 전자 폐기물을 줄이고, 충전기에 공통성을 부여하기 위해 어떤 형태로든 표준화가 필요하다.
USB 1.1은 2.5W(5V, 500 mA)을 전달해야 하며, USB 3.0은 4.5W(5V, 900mA)까지 전달한다. 그러나 이러한 전력 기능은 스마트폰 같은 소형 기기에만 적합하다. 2012년 USB 프로모터스 그룹(USB Promoters Group)이 발표한 USB PD 사양은 최대 100W에 달하는 전력 전송을 허용해 노트북이나 모니터 등 대형 기기의 전력 공급에 사용할 수 있으며, 모바일 기기의 충전 속도를 앞당길 수 있다. 또한, 출력 전압을 가변화 할 수 있는 기능도 추가됐다. 양방향 전력(케이블 양쪽 끝에 있는 기기로 전력을 공급할 수 있는 기능)과 동일한 케이블을 통해 동시에 데이터와 전력을 전달할 수 있는 FRS(Fast Role Swap)와 같은 여러가지 정교한 내장 기능이 있다.
USB PD가 처음 출시 됐을 때는 제공될 수 있는 전압과 전류를 정의한 여섯 가지 전력 프로파일을 기반으로 했다. 그러나 USB PD 2.0은 이 프로파일을 제거하고 전원 공급장치가 0.5W~100W 규모의 요구사항을 지원할 수 있는 더욱 유연한 접근법을 허용했다. USB PD가 제공하는 유연성으로 필요한 충전기 수는 줄어들겠지만 개별 충전기의 크기가 줄어들지 않아 설계자들을 어렵게 한다. 또한 전원 어댑터는 USB PD와 호환되어야 할 뿐만 아니라, 적절한 비용으로 전력 밀도 또한 높여야 한다.

▲그림 1. NCP1568 ACF 컨트롤러
이를 달성하기 위한 경로는 잘 알려져 있다. 전력 엔지니어들은 효율의 증가가 향상된 전력 밀도를 달성하는데 핵심적 역할을 한다는 점을 알고 있다. 고효율 설계는 열 낭비를 줄이며, 더 작은 표면적으로 필요한 에너지 손실을 달성할 수 있음을 의미한다. 엔지니어들은 효율성을 높이기 위해 매우 효율적인 토폴로지와 향상된 구성 요소, 특히 핵심 스위칭 구성 요소를 고려한다. 스위칭 구성 요소의 동적 손실이 적으면 스위칭 주파수를 높일 수 있어 자기 장치와 같이 크기가 큰 부품의 크기를 줄일 수 있다.
저 손실, 고온 작동, 빠른 스위칭 주파수 등 여러 이점을 제공하는 질화갈륨(GaN) FET과 같은 와이드 밴드갭 기기는 현재 집중 받고 있는 분야이다. 그러나 이러한 기기들은 비교적 신기술이며 가격이 비싼 편이다. 또한, 장기간 사용에 대한 부분은 아직 검증되지 않아서 얻을 수 있는 결과가 비슷하다면 엔지니어들은 이미 검증된 실리콘 기반 기술을 사용하는 것을 더 선호한다.
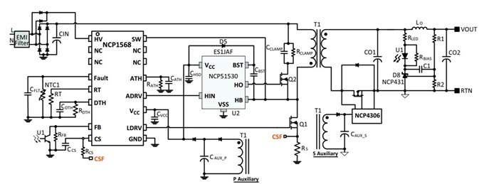
최신 전원 어댑터의 요구사항에 대한 솔루션으로 현재 각광받고 있는 하나의 토폴로지로 액티브 클램프 플라이백(ACF)이 있다. 이는 여러 로드와 넓은 입력 라인 조건에서 초접합 FET의 제로 전압 스위칭(ZVS)을 구현하는 가변 주파수를 사용한다. 이는 온세미컨덕터의 새로운 NCP1568 AC-DC 펄스 폭 변조(PWM) IC에서 구현된다. 또한 온세미컨덕터의 새로운 NCP51530 고성능 2A 700V 하프 브리지 드라이버(Half Bridge Driver)와 이를 결합하면 엔지니어들은 미래 전원 어댑터 설계를 기반으로 사용할 수 있는 플랫폼을 얻을 수 있다.
NCP1568은 컨트롤러 역할을 하며, 전원 시스템에 인텔리전스를 제공해 초고밀도 및 고효율 전력 공급 설계를 구현할 수 있다. ACF 동작 뿐만 아니라, 경부하에서 불연속 모드(DCM)로 동작해서 경부하 효율을 높이며 30mW 대기 전력만 소비하므로, 설계자들은 이를 사용해 EU의 CoC Tier 2 효율 사양을 준수할 수 있다. 이 설계는 최소 외부 회로를 필요로 하는 한편, USB PD 구현에 최적화돼 있다.
이는 100kHz~1MHz 주파수에서 작동하므로, 설계자는 자기장 크기 감소로 인한 이점을 활용할 수 있어 기존 플라이백 설계 대비 전력 밀도를 두 배로 향상시킬 수 있다. SJ FET를 활용하면 이 솔루션은 93.5% 피크 효율을 달성할 수 있으며, 400kHz까지 작동할 수 잇다. 또한 NCP1568은 eGaN FET와 함께 사용해 스위칭 주파수를 끌어올려 전력 밀도를 높일 수 있다.
NCP1568은 인텔리전스와 제어를 제공하는 한편, NCP51530은 최대 700V 전압에서 두 개의 N 채널 전력 MOSFET의 효율적인 전력 스위칭을 제공해 작은 공간에서 고성능 전력 솔루션을 구현하는 하이 사이드 및 로우 사이드 통합 드라이버다. NCP51530은 짧은 지연 및 빠른 상승 하강 시간을 가진 고주파 작동에 적합하다. 짧은 지연(5ns)의 긴밀한 매칭은 모든 애플리케이션에서 효율성을 증가시키는데 기여한다.

▲그림 2. 60W 초고밀도 데모보드
요약
USB PD 사양은 오늘날 사용되는 많은 휴대용 기기에 필요한 많은 종류의 어댑터를 간소화하는데 도움이 될 수 있다. 이는 설계자들이 어댑터를 더욱 작고 효율적으로 만드는 데 집중할 수 있도록 하며, 휴대용 기기의 휴대성을 더욱 높인다.
전력 밀도 문제를 해결하기 위해 GaN과 같은 와이드 밴드갭 기술로 이전하는 것은 매력적이지만, GaN은 비교적 새로운 검증되지 않은 기술이므로 안정성이 중요한 분야에서는 다소 위험한 것으로 간주된다.
온세미컨덕터의 NCP1568/NCP51530 페어링은 구성요소 크기를 줄이는 고효율 토폴로지(ACF)와 고주파 작동을 종합해 시장의 요구사항을 충족시킨다. 신뢰할 수 있으며 검증된 실리콘 기반 초접합 FET로 이러한 이점을 달성할 수 있다. 이 솔루션이 성숙 단계에 도달하면 GaN 기기와도 호환될 수 있다. 고성능 및 검증 기술의 조합으로 많은 설계자들은 문제를 해결할 수 있게 됐다.
작성자 : 라이언 잔(Ryan Zahn) 온세미컨덕터 마케팅&애플리케이션 디렉터
아제이 하리(Ajay Hari) 온세미컨덕터 AC-DC 비즈니스 그룹 엔지니어링 매니저















































