[첨단 헬로티]
완전 차동 입력을 사용한 하측 게이트 드라이버 IC 제품군
하측 게이트 드라이버 IC는 스위치드 모드 전원장치(SMPS)에서 전력 MOSFET을 온 및 오프로 적절히 구동하기 위해서 흔히 사용되는 부품이다. 부스트 PFC 스테이지에서는 하측 고전압 전력 MOSFET을 구동한다. LLC, ZVS, TTF 같은 고전압 DC-DC 스테이지에서는 게이트 드라이버 트랜스포머를 통해서 고전압 전력 MOSFET을 턴온 및 턴오프한다. 센터 탭 동기 정류 스테이지에서는 저전압 MOSFET으로 바로 연결된다.
통상적인 하측 게이트 드라이버 IC는 입력 신호 레벨을 위해서 게이트 드라이버 IC의 영전위를 참조한다. 그런데 이 영전위가 컨트롤러 IC의 영전위로부터 너무 멀리 이상을 일으키면 게이트 드라이버 IC를 부적절하게 트리거할 수 있다. 그러면 SMPS의 동작을 방해하고, 심하면 하프 브리지 슛 스루를 발생시키고 과도한 전기적 스트레스로 인해서 연결된 전력 MOSFET으로 오작동을 일으킬 수 있다.

그림 1. 800W 스위치드 모드 전원장치(SMPS)의 블록 다이어그램
하드 스위칭 과제
부스트 PFC나 TTF 같은 하드 스위칭 토폴로지에서는 전력 MOSFET의 소스 단자와 PCB의 영전위 경로로 기생 인덕턴스에 대해서 각별한 주의를 기울여야 한다. 하드 스위칭은 높은 di/dt를 수반하는데, 이것은 영전위로 스위칭 잡음을 일으키는 것으로 이어진다. 이 스위칭 잡음은 50MHz~120MHz 사이의 고전압 발진으로서, 최대 ±70V에 이를 수 있다. 이 잡음이 컨트롤러 IC와 게이트 드라이버 IC 사이에 순간적인 영전위 이상를 일으키는 주된 원인이 된다. 또 SMPS의 전력 정격이 높을수록 이 현상이 두드러진다. 그런데다가 비용 상의 제약이나 기계적 디자인 측면에서 PCB 디자인을 적절한 것을 사용하지 않으면 상황이 더 심각해질 수 있다.
이 문제를 해결하는 것은 결코 간단하지 않다. 궁극적으로는 전원 루프로 영전위 기생 인덕턴스가 낮을수록 영전위 발진이 낮아지고 부적절한 트리거가 발생될 위험성이 낮아진다. 원치 않는 영전위 이상을 되도록 줄이기 위해서 디자이너는 여러 가지 방법을 사용할 수 있다. 동적 게이트 루프를 물리적으로 최소한의 PCB 영역으로 제한하고 별도의 GND 경로를 가진 PCB를 사용해서 전류 경로의 인덕턴스를 되도록 최소화하도록 할 수 있다. 또 다른 방법으로는 게이트 드라이버 출력 경로를 되도록 폭이 넓게 설계하거나, 리드가 없는 전력 MOSFET을 사용할 수 있다. 아니면 별도의 켈빈 소스 단자를 제공하는 전력 MOSFET을 사용해서 하드 스위칭이 게이트 구동 회로에 미치는 영향을 낮추는 방법을 쓸 수 있다. 이러한 모든 방법이 효과적이기는 한데, 문제는 복잡성을 높이고 디자인 비용을 크게 증가시킨다는 것이다.
통상적인 하측 게이트 드라이버에서 부적절한 트리거 발생
통상적인 하측 게이트 드라이버 IC는 제어 및 인에이블 입력 신호를 해석하는 것을 게이트 드라이버 IC의 영전위로 참조한 비교를 통해서 한다. [그림 2]의 예에서는 입력 신호가 영전위와 비교해서 0.8V 이상 높지 않으면 오프(OFF)가 되고, 입력 신호 레벨이 접지 전위보다 2.0V 높으면 온(ON)이 된다는 것을 알 수 있다.
게이트 드라이버 IC의 GND 전위 이상이 발생되면 왜 문제가 되는지 살펴보자. 게이트 드라이버 입력은 대개 컨트롤러 IC로 연결된다. 전기적 설계 관점에서 컨트롤러 IC는 게이트 드라이버 IC의 접지보다 더 안정적인 영전위를 사용한다. 게이트 드라이버 IC의 영전위 단자가 컨트롤러 IC의 영전위 단자로부터 멀리 떨어져 있을 경우에는 상황이 더 나빠진다. 예를 들면 컨트롤러 IC를 도터 보드에 탑재하고 이것을 메인 전원 PCB로 삽입하는 경우를 들 수 있다.

그림 2. 통상적인 하측 게이트 드라이버 IC는 입력을 게이트 드라이버 GND로 참조한다.
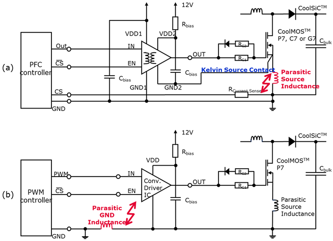
[그림 3a]는 부스트 PFC로 켈빈 소스 단자를 제공하는 전력 MOSFET을 사용한 것을 보여준다. 전기적 절연 게이트 드라이버 IC를 사용해서 두 영전위를 분리시키고 있다. 다시 말해서 컨트롤러 IC와 게이트 드라이버 IC 입력 측(GND1)을 게이트 드라이버 IC 출력 측(GND2)로부터 분리시키고 있는 것이다. 이것을 “영전위 경로를 끊는다”고 말한다.
[그림 3a]와 같은 회로에서는, 켈빈 소스 단자를 사용해서 전력 MOSFET의 기생 소스 인덕턴스가 게이트 드라이버 IC 영전위에 미치는 영향을 낮출 수 있다. 이러한 토폴로지를 측정해 보면, PWM 컨트롤러 IC 영전위와 게이트 드라이버 IC GND2 사이의 발진이 여전히 최대 ±60V에 이른다는 것을 알 수 있다.
저전력 SMPS에서는 최대의 성능을 달성하는 것이 반드시 우선적이지는 않다. 다시 말해서 많은 경우에 기계적 디자인이나 부품 및 PCB 비용을 더 우선적으로 고려할 수 있다. 이렇게 되면 SMPS 디자인으로 게이트 드라이버 IC와 컨트롤러 IC 사이의 거리가 원치 않게 길어질 수 있다. 그러면 디자이너가 단층 PCB를 사용해야만 하고 절연형 게이트 드라이버 IC를 사용하는 것은 배제된다. 이러한 상황에서는 영전위 경로에 높은 기생 인덕턴스가 흔히 발생될 수 있다[그림 3b]. 이러한 애플리케이션으로 전력 MOSFET을 스위칭하면 PWM 컨트롤러 IC와 게이트 드라이버 IC 사이에 최대 ±20V에 이르는 동적 영전위 이상이 쉽게 발생될 수 있다.

그림 3. (a) 켈빈 소스 전력 MOSFET을 전기적 절연 게이트 드라이버 IC를 사용해서 구동해서 영전위 경로를 끊는다. (b) 영전위 기생 인덕턴스의 예
완전 차동 입력을 사용한 하측 게이트 드라이버 IC로 GND 이상 문제 해결
게이트 드라이버 IC가 완전 차동 입력이면 제어 신호가 이 IC의 영전위로부터 독립적일 수 있다. 입력 단자들 사이의 전압 차이만이 출력을 턴온 및 턴오프하는 데 관여하기 때문이다. 예를 들어서 Vin+ 전위가 Vin- 전위보다 1.8V 높으면 온(ON)으로 해석된다. 이 차이가 1.5V 미만이면 오프(OFF)로 해석된다.

그림 4. 완전 차동 입력을 사용한 하측 게이트 드라이버 IC. 입력이 게이트 드라이버 GND로부터 독립적이다.
인피니언의 1EDN7550B와 1EDN8550B EiceDRIVER는 단일 채널 하측 게이트 드라이버 IC 제품으로서, 최대 ±70V에 이르는 정적 GND 이상을 견딜 수 있다. 또 이들 게이트 드라이버 IC는 MOSFET 스위칭으로 인해서 흔히 발생되는 영전위 잡음처럼 순간적인 영전위 이상에 대해서 ±150VPEAK에 이르는 영전위 이상을 견딜 수 있다. 이것을 게이트 드라이버 IC 제어 입력의 정적 및 동적 공통 모드 내성이라고 할 수 있다.
이들 게이트 드라이버 IC는 두 입력 사이의 전압 차이를 기반으로 동작하므로, 가장 중요한 설계 원칙이 2개의 공통 모드 저항을 게이트 드라이버 IC의 2개 입력 단자에 물리적으로 가깝게 배치하는 것이다. 이 레이아웃을 구조적 및 기생성분 측면에서 대칭적이게 해야 한다. 출력 핀아웃 구조와 VDD 핀은 일반적으로 사용되는 단일 채널 하측 게이트 드라이버 IC와 일치한다. 그러므로 기존 디자인을 1EDN7550이나 1EDN8550을 사용해서 업그레이드하고자 할 때 PCB 디자인의 입력 측만 수정하면 된다.
1EDN7550B와 1EDN8550B EiceDRIVER는 소형 6핀 SOT-23 패키지로 제공된다. 그러므로 전기적 절연 게이트 드라이버 IC를 사용할 때와 비교해서 전력 밀도를 향상시킨다. 이 패키지 타입의 또 다른 장점은, 전력 MOSFET 게이트를 연결하는 것과 관련해서 디자이너들이 이들 게이트 드라이버 IC를 최적의 위치에다 배치할 수 있다는 것이다.

그림 5. 켈빈 소스 전력 MOSFET을 완전 차동 제어 입력을 제공하는 게이트 드라이버 IC를 사용해서 구동
맺음말
인피니언의 1EDN7550B와 1EDN8550B 같이 완전 차동 제어 입력을 제공하는 하측 게이트 드라이버 IC를 사용함으로써 정적으로 최대 ±70V 및 동적으로 최대 ±150VPEAK에 이르는 공통 모드 영전위 이상을 견딜 수 있다(PCB 레이아웃 권장사항을 준수했을 때 가능한 동작 범위).
1EDN7550B와 1EDN8550B를 사용함으로써 단일 채널 하측 게이트 드라이버 IC를 사용해서 2.5kW 부스트 PFC 같은 애플리케이션으로 CoolMOS™ P7, C7, G7 같은 켈빈 소스 전력 MOSFET을 구동할 수 있다. 전기적 절연 게이트 드라이버 IC를 사용해서 영전위 경로를 차단할 필요가 없다. 또 1EDN7550B와 1EDN8550B를 사용함으로써 대형 단일층 PCB 디자인이나 기계적 디자인 때문에 PWM 컨트롤러 IC와 게이트 드라이버 IC 사이에 거리가 긴 애플리케이션으로 흔히 발생되는 GND 이상을 잘 견딜 수 있다.
인피니언의 검증된 품질 및 신뢰성과 완전 차동 제어 입력을 사용한 하측 게이트 드라이버 IC의 장점을 결합함으로써 제품 연구개발 시간을 단축할 수 있으며, 높은 전력 밀도와 견고성과 효율이 우수한 디자인을 달성하고, 그러면서도 기존 솔루션과 비교해서 비용을 낮출 수 있다.
글: Hubert Baierl 인피니언 테크놀로지스 시니어 마케팅 매니저
















































