[헬로티]
리니어 테크놀로지의 초박형 LTM4622는 단일 레일 및 다중 레일 애플리케이션의 고성능 레귤레이터다. 넓은 동작 범위, 기능 통합, 콤팩트한 솔루션 크기가 특징적이다. 여기서는 PCB 공간에 제약이 있는 상단면뿐 아니라 하단면에도 탑재할 수 있는 솔루션에 대해 살펴본다.
IC 대 IC 데이터 통신이 점점 더 빨라짐에 따라 우수한 비디오 스트리밍에서 유능한 네트워킹 장비에 이르기까지 여러 가지 시스템의 능력을 높일 수 있게 됐다. 그런데 더 짧은 시간에 더 많은 데이터가 이동하게 되면, 변함없이 요구되는 데이터 품질로 인해 시스템 디자이너의 부담이 높아질 수밖에 없다.
따라서 PCB 레이아웃, 트레이스 임피던스, 누화, EMI 등에 의해 발생되는 것을 비롯, 불필요한 오류들이 나오는 것을 최소화해야 한다.
지속적으로 통신을 주고받는 IC 사이의 거리를 짧게 하고, PCB에 더 많은 층을 추가해서 더 밀집된 회로 보드를 작성해야 한다. 그런데 여기에는 또 다른 문제가 있다.
최종 제품의 원가를 늘리지 않기 위해 PCB 상단 면에 되도록 많은 IC와 커넥터를 집어넣어야 한다는 점이다. 그 이유는 비용이 상당 부분 PCB의 크기나 두께와 관련되기 때문이다.
또한 보드의 크기가 작아지고 PCB 층이 줄어들면, 경우에 따라 어떤 부품 또는 어떤 기능을 제거해야 하는가 라는 문제에 맞닥뜨리게 된다. 이 경우 상품 가치가 떨어질 수 있지만, 제조 원가를 낮출 수 있다. 이것은 전적으로 성능과 기능성을 절충하는 문제이다.
PCIe 카드와 같은 시스템 보드는 상단면에 수cm의 다양한 높이로 FPGA/ASIC/마이크로프로세서, 트랜시버, 커넥터, 메모리 IC, DC/DC 레귤레이터 회로가 밀집되어 있다. 하지만 일반 하단면은 높이 제한이 있어서 커패시터와 같이 패키지 높이가 2.3mm 미만인 소자들만 탑재할 수 있으며, 상당한 면적이 빈 채로 남게 된다.
비어 있는 PCB 자리에 DC/DC 레귤레이터 회로를 탑재할 수 있다면 어떨까. 그만큼 상단의 공간이 확보되므로, 예를 들어 더 많은 메모리 IC를 탑재함으로써 시스템의 능력을 높일 수 있을 것이다.
리니어 테크놀로지(Linear Technology)의 LTM4622는 듀얼 2.5A 또는 전류 공유로 이들 출력을 연결하는 단일 5A의 스텝다운 μModule?(파워 모듈) 레귤레이터로서, 6.25mm×6.25mm×1.82mm 초박형 LGA 패키지로 구성돼 있다. 이것은 솔더링한 0805 사이즈 커패시터와 같은 높이이며, 높이가 극히 낮아 PCB 하단에 탑재할 수 있기 때문에 상단면에 디지털 IC를 탑재할 수 있다.
또한 높이가 낮으므로 임베디드 컴퓨팅 시스템의 PCIe 카드나 메자닌 카드에 요구되는 엄격한 높이 제한을 충족시킬 수도 있다.

▲그림 1. 초박형 패키지로 된 LTM4622 소형 듀얼 출력 레귤레이터
미러링 레이아웃으로 전력은 높이고 PCB는 소형화한다
LTM4622는 핀 구성이 대칭으로 되어 있다. 그러므로 높은 전류를 필요로 하는 애플리케이션의 경우, 하나의 디바이스는 PCB 상단면에 배치하고 또 다른 디바이스는 하단면에 미러링해서 2개의 LTM4622를 병렬로 하면, PCB의 면적을 최소화하면서도 출력 전력과 전력 밀도를 높일 수 있다.
0.5cm2 미만 풋프린트로 유연한 듀얼 출력 제공
LTM4622는 3.6V∼20V의 넓은 입력 전압 범위를 수용하며, 3.3V 입력 전원으로 동작할 때는 최저 3.1V로까지 동작하도록 구성할 수 있다.
콤팩트한 멀티 레일 솔루션으로 2개의 전압을 레귤레이트할 수 있으며, 각 출력으로 최대 2.5A(3A 피크)를 공급할 수 있고 라인, 부하, 온도에 대해 1.5%의 최대 총 DC 출력 전압 오차, 0.6V∼5.5V로 정확하게 레귤레이트할 수 있다. 또한 전류 공유로 이들 출력을 연결할 경우 최대 5A에 이르는 출력 전류를 공급할 수 있다.
LTM4622는 전체 솔루션을 완성하기 위해 3개 세라믹 커패시터와 2개 저항만 필요로 한다. 그러므로 단면 PCB로는 1cm2 미만을, 양면 PCB로는 0.5cm2 미만을 차지한다.
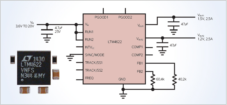
그림 2는 LTM4622를 사용한 듀얼 출력 애플리케이션 예를 나타낸 것이다. 솔루션 크기가 콤팩트하다는 것을 알 수 있다. 그림 3은 12V 입력일 때 이 회로의 효율과 전력 손실을 보여준다.

▲그림 2. 1.5V/2.5A, 1.2V/2.5A 듀얼 출력 애플리케이션

▲그림 3. 그림 2에서 12V 입력일 때 효율과 손실
신뢰할 수 있는 고성능 레귤레이션
LTM4622는 온-시간 제어 전류 모드 아키텍처를 사용해서 넓은 전압 범위에 걸쳐 트랜션트 응답이 신속하고 우수한 루프 안정성을 달성한다. 또한 단락 회로, 과전압, 과열 같은 시스템 보호 기능을 제공하며 트래킹, 소프트 스타트, 사전에 바이어스된 출력으로 스타트업할 수 있는 특성을 활용해서 고르고 일정한 출력 전압 상승을 달성한다. 또한 입력 전원 슬루율에 제한이 없다.
그림 4, 그림 5는 그림 2의 회로로 1.5V 출력 레일의 빠른 트랜션트 응답과 사전 바이어스 스타트업 성능을 나타낸 것이다.

▲그림 4. 12VIN, 1.5VOUT 1.25A-2.5A 부하 스텝(그림 2)

▲그림 5. 12VIN, 1.8VOUT으로 사전 바이어스 출력 스타트업
더 높은 전류를 공급하기 위한 병렬 동작
LTM4622의 전류 모드 아키텍처가 우수하고, 신뢰할 수 있는 사이클 대 사이클 전류 모니터링을 달성하기 때문에 출력들을 병렬로 연결해서 최대 5A에 이르는 부하 전류를 지원할 수 있다.
그림 6과 그림 7에서는 2개 출력 전류 공유로 구성해서 5V 입력으로 3.3V/5A를 제공할 때 LTM4622의 열 성능과 전류 공유가 우수하다는 것을 확인할 수 있다.

▲그림 6. VIN=5V, VOUT=3.3V/5A, TA=25℃일 때 열 성능

▲그림 7. VIN=5V, VOUT=3.3V/5A일 때 전류 공유
Afshin Odabaee _ 리니어테크놀로지
Sam Young _ 리니어테크놀로지


















































