[첨단 헬로티]
범용직렬버스(USB)의 최신 규격인 USB 3.1 2세대는 IT, 소비자, 산업, 일반 임베디드 디바이스가 데이터를 교환하고 전력을 공급하는 방식을 바꿀 만한 저력을 지녔다. USB 3.1은 Type-C 커넥터와 함께 다른 유선 연결을 지원하며, 휴대용 소비자 기기 부문에서 이미 빠른 속도로 입지를 넓혀 나가고 있다. USB 3.1이 빠르게 증가할 수 있었던 이유는 전력 전달(PD)과 가장 관련이 있다. Type-C 커넥터가 더 많은 디바이스에 탑재될수록 전력 전달 가능성에 대한 사용자 인식도 높아진다.
USB-PD는 가까운 시일내로 오프라인 전원 어댑터에 구현될 것이며, 한층 높은 전력 변환 효율을 높이는 추세에 따라 하이엔드 노트북에 적용될 가능성이 높다. 2020년까지 전체 노트북 어댑터의 절반 가량에 USB-PD가 사용될 것으로 보인다. 제조사들은 노트북 전원 어댑터를 27에서 100W 정도의 출력 전력으로 최적화하고자 하며, 이는 설계에도 영향을 미친다. 다양한 출력 전력 수준에서 어댑터를 생산하는 제조사라면, 설계 유연성을 제공하는 단일 솔루션을 선호할 것이다.

전력 변환 문제
AC에서 DC로 변경하려면 전력 변환이 필요하며, 그 과정에서 필연적인 손실이 발생한다. 반도체 업계는 이 손실을 최소화하기 위해 끊임없이 노력하고 있다. 많은 전력 변환 토폴로지가 있지만, 일반적으로 비용을 우선하고 효율성을 부차적으로 고려한다면, 1차측 제어(PSR) 플라이백(Flyback) 토폴로지가 가장 일반적으로 사용된다. 특히 출력 전력이 상대적으로 낮고, 엄격한 출력 전압 규제가 필요하지 않은 경우에 해당된다. 높은 출력 전력이 필요한 경우, 효율성과 성능을 높이기 위해 2차측 제어(SSR) 유사 공진(QR) 플라이백 토폴로지가 주로 선호된다.
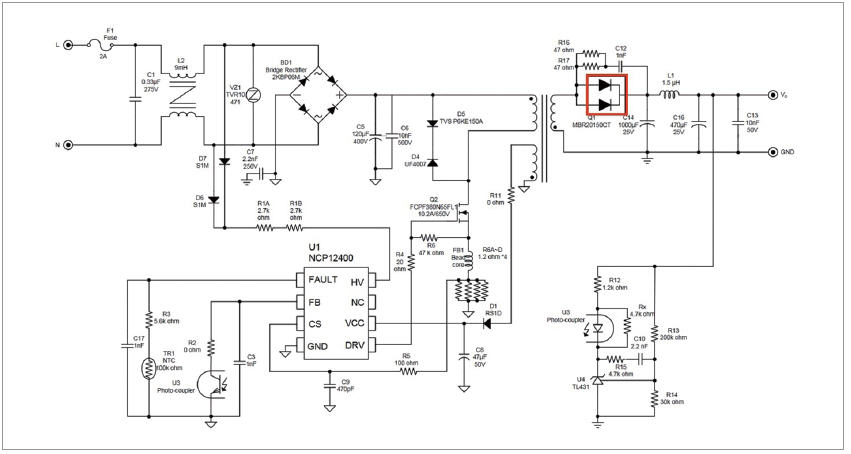
이 형태의 주전원 변합기는 전통적으로 스위치로 작동하는 다이오드를 사용하지만(그림 1), 다이오드 PN 접합부에서 발생하는 순방향 전압 강하로 효율 문제가 발생한다. 이는 주로 0.7V 정도에 해당하며, 쇼트키 다이오드를 사용해 0.3V에 근접한 수준으로 내릴 수는 있지만, 여전히 손실은 발생한다.

▲ 그림 1. 2차측에 다이오드 정류를 사용한 기존 Flyback기반 단일 출력 전력 변환 솔루션
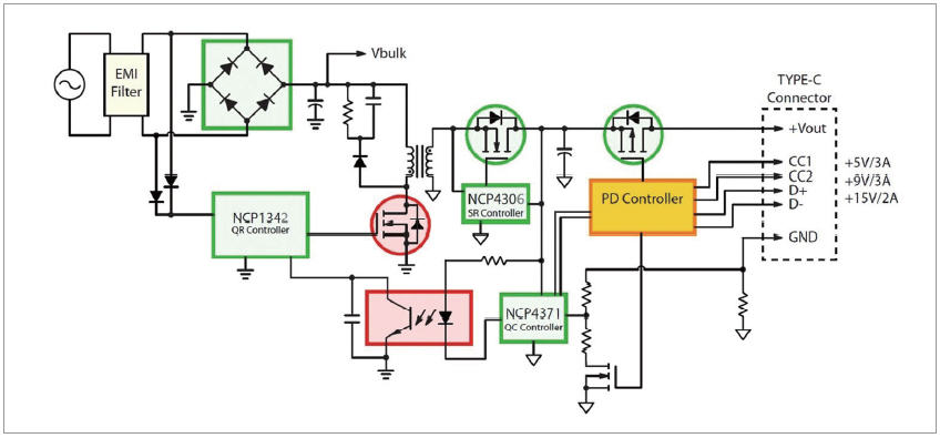
최신 고전력 밀도 USB-PD 어댑터는 낮은 온-저항(On-resistance) 모스펫(MOSFET)을 대신 사용해 다이오드와 관련된 손실을 방지한다[그림 2].

▲ 그림 2. 출력 스위치로 MOSFET을 사용하는 2차 동기 정류(Secondary Side Synchronous Rectification)에 기반한
USB-PD 전원 어댑터
USB-PD 어댑터는 효율성을 높이지만, 복잡한 문제를 가져온다. 다이오드 대신 트랜지스터를 사용하는 것을 2차측 동기 정류라고 하며, 이 토폴로지가 주는 이점을 활용하기 위해 설계자는 올바른 시간에 트랜지스터를 켜고 끌 수 있도록 컨트롤러를 추가해야 한다. 다양한 SR 컨트롤러는 보다 복잡한 상황을 위해 존재하며, 애플리케이션에 따라 다양한 기능과 이점을 제공한다.
USB-PD용 SR 컨트롤러
5~10mΩ 정도의 낮은 RDS(on)의 MOSFET을 사용하면 쇼트키 다이오드를 사용하는 것보다 2차측 출력 정류 효율을 크게 높일 수 있으며, 93% 이상의 피크 효율을 달성할 수 있다. MOSFET의 스위칭 타이밍은 중요한 매개변수가 되며, 턴온·턴오프 지연은 전체 효율에 직접적인 영향을 미친다. 컨트롤러가 MOSFET의 상태를 결정하므로 컨트롤러로 인한 스위칭 지연 시간은 올바른 컨트롤러 선택 시 고려해야 하는 중요한 매개변수다.
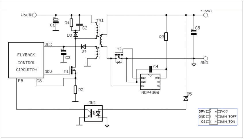
USB-PD 애플리케이션에서 플라이백 전원 공급장치는 일반적으로 CCM 또는 QR 모드로 작동하도록 설계된다. CCM에서 SR 컨트롤러는 1차측으로부터의 슛-스루(shoot-through)를 피하기 위해 MOSFET을 신속히 꺼야 한다. 1차측과 2차측 사이에서 직접 경로를 효과적으로 생성해 잠재적으로 매우 높은 순간 전류(Instantaneous current)가 전력 MOSFET에 나타나도록 한다. [그림 3]은 M1이 1차측에, M2(동기식 정류 MOSFET)가 2차측에 있는 일반적인 회로 구성을 보여준다. 이 구성에서는 M1이 켜지기 전에 M2가 빨리 꺼지는 것이 중요하다.

▲ 그림 3. 1 차측 및 2 차측 트랜지스터를 보여주는 스위치 모드 전원 공급 장치의 예
100W의 USB-PD 사양을 충족시키기 위해 선택한 동기식 정류 MOSFET은 요구되는 출력 전압에서 필요한 전류 수준을 처리하고, 내부 어댑터 온도가 너무 높이 치솟는 것을 방지하여 열 손실을 최소화할 수 있을 정도로 낮은 온-상태 저항이 필요하다. 이는 결국 MOSFET이 최대한 빠른 시간 내에 꺼질 수 있도록 충분한 전류를 싱크하는 컨트롤러의 능력의 영향을 받는다.
MOSFET을 끄는 시점을 결정하려면 디바이스의 드레인-소스 단자에서 전압을 측정해야 한다. 컨트롤러가 디렉트 센싱(Direct Sensing)을 구현하는 경우, 매우 적은 추가 구성요소만으로도 이 작업을 수행 할 수 있으나, 컨트롤러가 다이렉트 센싱을 구현하지 않는 경우, 추가 외부 구성요소가 필요하며, 이는 총 비용 증가로 이어질 뿐만 아니라 추가적인 지연을 발생시켜 전체 효율을 낮출수 있다. 다이렉트 센싱은 이러한 잠재적 비효율성을 방지하고, 턴온·턴오프에 사용된다. 일반적으로 컨트롤러의 다이렉트 센싱 핀이 USB-PD 애플리케이션에 사용되려면 120V 이상을 견딜 수 있어야 하며, 이를 통해 과도 및 비정상 상황에서 순간 전압 증가에 대비하기에 충분한 여유 공간이 마련된다.
전력 수요 증가에 대응하려면 MOSFET을 켜야 하므로, 스위치온 지연은 매우 중요하다. 너무 느리면 필요한 전류가 채널과 반대로 MOSFET 바디 다이오드를 통해 흘러 불필요한 전력 손실과 효율성 저하가 발생한다.
USB-PD 어댑터와 관련해 또 다른 중요한 고려 사항은 COC Tier 2나 DoE 레벨 6와 같은 경부하와 대기 전력 소비 제한을 준수해야 한다는 점이다. 대부분의 지역에서 현재 적용되고 있다. 부하가 없을 때 전원 공급 장치는 USB 프로토콜 칩과 같은 제어 회로에 전원을 공급하면서도 이를 감지해야 하지만, 여전히 0.075W 미만의 입력 전력을 유지해야 한다. 이를 감지하고 경부하 모드로 전환할 수 있는 SR 컨트롤러는 제조사들이 이러한 요구사항을 충족하는데 도움이 될 수 있다.
강력한 통합 솔루션
이러한 요구사항을 모두 만족하는 2차측 동기 정류 컨트롤러를 선택하려면 사용 가능한 솔루션을 면밀히 고려해야 한다. 앞서 언급했듯 애플리케이션에 따라 어댑터 설계는 특정 출력에 맞게 최적화된다. 이러한 수준의 유연성을 제공하는 컨트롤러는 다양한 어댑터에서 사용할 수 있으며, 설계 단계에서 설정한 온오프 스위칭 시간을 조정할 수 있는 컨트롤러를 통해 달성할 수 있다.
온세미컨덕터의 NCP4306은 앞서 설명한 모든 분야에서 동급 최강의 성능을 제공하도록 설계됐다. 30ns의 턴온 시간과 13ns의 턴오프 시간을 제공해 동기식 정류기 MOSFET의 전도 시간을 최대화 하면서 1차측 스위치와의 교차 전도 위험을 제거한다. 또한 이는 최대 200V의 다이렉트 센싱 전압을 견딜 수 있도록 설계됐다. 컨트롤러는 7A싱크 전류로 10mOhm의 Ron를 가진 MOSFET을 쉽게 구동할 수 있으며, 최대 100W에 달하는 USB-PD 전원 어댑터 작동에 필요한 설계 요구사항을 충족한다.
NCP4306은 시작동과 검증을 거친 중전압 MOSFET 뿐만 아니라 질화갈륨(GaN)보다 높은 속도로 스위칭 할 수 있는 질화갈륨 고전자이동도트랜지스터(HEMT)를 구동할 수 있도록 설계돼 MOSFET보다 더욱 빨리 스위칭 할 수 있다. 이 동기식 정류 컨트롤러는 게이트에 과도한 힘을 가해 디바이스 작동 오류가 발생시키지 않으면서 질화갈륨에 최적화된 규정 구동 전압(일반적으로5V)을 제공하며, 이는 QR 모드 또는 액티브 클램프 플라이백(Active Clamp Flyback) 토폴로지로 작동하도록 설계된 초고밀도 전원 어댑터에 적용할 수 있다. 이 동기식 정류 컨트롤러의 최대 동작 주파수는 최대 1MHz이다. [그림 3]은 일반적인 애플리케이션에 사용된 NCP4306을 보여준다. 최대 500kHz에서 작동할 수 있는 고주파 QR 1차 컨트롤러인 NCP1342와 함께 사용하면 피크 효율 93.5%, 전력 밀도 약 20 W/in3인 USB-PD 어댑터 설계를 구현할 수 있다.
내부적으로 이 디바이스는 PCB 레이아웃과 다른 기생 소자로 인한 링잉을 방지하기 위해 최소 온/오프 시간 블랭킹(Blanking) 기간[그림 4]을 설정하기 위한 블록을 포함하고 있어 앞서 설명한 대로 뜻하지 않은 바디 다이오드 전도를 초래할 수 있다. 두 가지 모두 외부 저항을 사용해 타이밍 매개변수를 조정할 수 있어 필요한 전력 출력과 선택한 전력 부품에 맞게 설계를 최적화할 수 있다. LLD(Light Load Detection) 블록은 출력 부하가 감소할 때 전원이 스킵 모드에서 작용하며 스위칭 펄스의 주파수 감소를 감지하며, 동기식 정류 컨트롤러를 Disable mode로 전환시킨다. 이 컨트롤러는 USB-PD 전원 어댑터가 CoC Tier 2 요구사항을 준수할 수 있도록 매우 낮은 전류(대게 37uA)를 소비한다.

▲ 그림 4. NCP4306 내부 블록 다이아그램
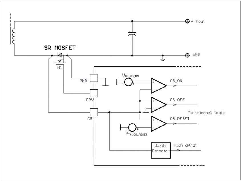
[그림 5]는 직접 감지 기능을 제어하는 내부 회로를 보여준다. 동기식 정류 MOSFET M1은 스위치의 드레인 단자에 연결된 CS핀의 전압이 VTH_CS_ON 임계치보다 낮아지면 켜진다. 그 후 CS핀 전압이 VTH-CS_OFF(Typically 0.5 mV)보다 높아지면 MOSFET은 바로 꺼진다. NCP4306은 다이렉트 센싱 블록 내 dV/dt 슬로프 디텍터가 있어 유휴 상태에서 공진 파형과 실제 주 스위치의 턴온 저항을 구별한다. 이는 다양한 출력 전압과 부하 프로파일을 갖는 USB-PD 설계에 특히 중요하며, 필요할 때마다 컨트롤러가 MOSFET을 활성화시킨다.

▲ 그림 5. NCP4306은 최대 200V 전압을 견딜 수 있는 다이렉트 센싱을 구현한다
결론
Type-C 커넥터를 사용하는 USB를 통한 전력 공급은 향후 전원 어댑터 설계 분야를 주도할 전망이다. 이는 이미 많은 애플리케이션 분야에서 두각을 나타내고 있으며, 제조사와 소비자 모두에게 적합한 솔루션으로 성장할 것이다.
올바른 SR 컨트롤러를 선택하는 것은 에너지 효율 규제 뿐 아니라 까다로운 소비자 요구사항에 부응할 수 있으므로 중요한 일이다. NCP4306은 이러한 수준의 성능과 유연성을 제공하는 차세대 SR컨트롤러의 첫 번째 제품이다.
글 : 용 앙(Yong Ang) 온세미컨덕터 전략 마케팅 디렉터





